
2024-4-7 14:54:32

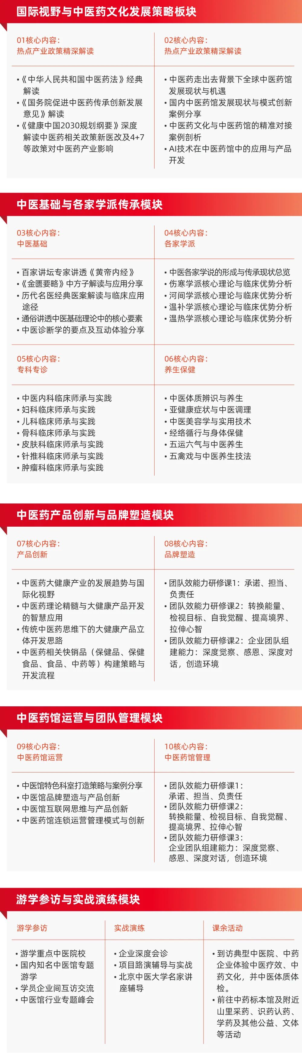
2019年10月26日,中共中央国务院关于促进中医药传承创新发展的意见中指出:“中医药学是中华民族的伟大创造,是中国古代科学的瑰宝,也是打开中华文明宝库的钥匙,为中华民族繁衍生息作出了巨大贡献,对世界文明进步产生了积极影响。要健全中医药服务体系,加强中医药服务机构建设。大力发展中医诊所、门诊部和特色专科医院,鼓励连锁经营。提供中医养生保健服务的企业登记经营范围使用“中医养生保健服务(非医疗)”规范表述。到2022年,基本实现县办中医医疗机构全覆盖,力争实现全部社区卫生服务中心和乡镇卫生院设置中医馆、配备中医医师。”可以看出,国家政策及宏观环境为国医药馆的发展创造了无限的机遇,特别是随着人口老龄化到来,对于中医药特色服务的不断升级,同时配备中医和中药具备医药圆融特色的中医药馆如雨后春笋般涌现。 但是,由于医馆缺乏特色定位,加之优秀中医和中药师资源不足,不能确保最佳的医疗效果,导致许多中医药馆运营不佳、经营惨淡,即便处于闹市区的医馆,关门的也比比皆是。如何对医馆进行精准定位,如何基于“医药圆融,回归临床价值”的理念开发特色医疗项目,并以自有不可复制的优势招引社会资本关注,做到可持续运营,从而实现原汁原味中医药特色技能的传承与推广,弘扬中医药文化,让更多老百姓信中医、看中医、爱中医,是未来中医药馆发展的必经之路。 本高级研修班的开班旨在依托北京中医药大学在中医和中药基础研究和临床名医的优势,聚集特色中医院、中医药馆的操盘者和运营人,深度学习中医药的精髓,打造特色项目,开发医馆特色定位和可持续的运营模式,解决无特色、无特长、无战略的问题,通过面授纯正的中医药文化知识、先进的市场运营管理,培养具有建设运营“原汁原味”中医药馆的领军人才。 ● 医药圆融培养综合素质:紧抓中医、中药双技能,做到医药兼修,医药圆融。医知药情,药为医用; ● 师从名家师承名医真传:国内外知名大家亲自言传身教,帮助学员熟练掌握中医技法及中医药文化; ● 临床跟诊强化实战技能:一线实用特色技能学习,知识系统全方位覆盖,手把手教学实战可贵经验; ● 会诊病案实现综合训练:多种病例模式选择,提高病史采集能力、诊断能力、分析能力及用药能力。 ● 中医药馆具有中医药基础有志进一步提高的人士; ● 具有医学相关专业背景有志于西学中提高的人士; ● 具有家传中医药特色技能或传承人拟提高理论的; ● 具有中医执业医师资格且有5-10年经验者优先; ● 具有医学学士及以上学历且对中医药具有兴趣者; ● 热爱中医药文化拟投身中医药馆经营管理的人士; ● 北京中医药大学及其他中医学府的知名教授; ● 国内外顶尖临床学家、主治医师、研究学者; ● 各家学派核心传承人、特色专科专家及主任; 学制:1.5年,线下集中学习12次,每次2-4天,共计240课时(45分钟/课时),其中包含优秀中医药研学4-5次。 北京中医药大学良乡校区 或 北京中医药大学和平街校区及研学基地






王庆国 国医大师,终身教授,医学博士,博士生导师,原北京中医药大学副校长。 田德禄 全国名中医,东直门医院首席专家,享受国务院特殊津贴。 郝万山 北京中医药大学教授,主任医师,博士研究生导师。 陈啸宏 原国家卫生和计划生育委员会副主任。 房书亭 中国中药协会会长,原国家中医药管理局副局长。 谷晓红 北京中医药大学原党委书记,教授,博士生导师。 裴晓华 主任医师,医学博士,北京中医药大学厦门医院院长。 张冰 北京中医药大学教授,主任医师,国家中医药管理局重点学科临床中药学学科带头人。 王耀献 主任医师,医学博士、博士生导师。河南中医药大学校长。 郭书文 医学博士,教授,博士生导师。北京中医药大学房山医院党委书记。 翟双庆 医学博士,教授,主任医师,博士生导师。原北京中医药大学副校长。 赵百孝 博士,教授,主任医师,博士研究生导师。 陈明 医学博士,北京中医药大学教授,主任医师,博士研究生导师。 钟利群 教授,主任医师,博士生导师。 刘金民 医学博士,主任医师,教授,博士生导师。 刘雁峰 北京中医药大学东直门医院妇科主任医师,教授,医学博士。 刘振权 医学博士,北京中医药大学国家中医体质与治未病研究院常务副院长。 程彦杰 中医世家,医学博士,副主任医师。 刘春生 博士,北京中医药大学中药学院教授,博士生导师,中药鉴定系主任。 雷海民 北京中医药大学中药学院院长,教授,博士生导师。 倪健 原北京中医药大学中药研究院副院长,教授,博士生导师。 李军 北京中医药大学中药学院副院长,研究员,博士生导师。 魏胜利 北京中医药大学中药学院副院长,博士,教授,博士生导师。 胡凯文 博士生导师,主任医师,原北京中医药大学东方医院副院长。 王继永 中药专家,医学博士。中国中药有限公司副总经理,中国中药公司中药研究院副院长。 李志红 医学博士,博士生导师,北京中医药大学东直门消化科主任医师。 李健 医学博士,中医学院组织学与胚胎学教研室主任,教授。 王建明 医学博士,硕士研究生导师,主任医师,中日医院中医风湿病科室副主任。 薛卫国 医学博士,北京中医药大学针灸推拿学院教授。 李向日 医学博士,教授,北京中医药大学博士生导师。 刘敏 中医世家,北京平心堂中医门诊部联合创办人,20余年门诊部管理经验。 石琳 原北京中医药大学国医堂门诊部主任 ,国家第六批全国名老中医药专家学术传承人。 陈子杰 医学博士,北京中医药大学人文学院副院长。 刘铁钢 医学博士,北京中医药大学岐黄学院副院长。 杨勇 医学博士,教授,北京中医药大学研究生导师。 蔡程科 博士,北京中医药大学教授,硕士研究生导师。 注:培训中,将根据时间匹配度邀请主讲导师专家库中专家授课。 培训费用:75000元/人,费用包括:授课费、讲义资料费、结业证书费、服装费、以及其他教学资源使用费、教学管理和组织费用(学员差旅、食宿费用自理)。 (注:报名成功不予以退费) 咨询手机号码(早9点~晚5点): 李老师:15010945838(同微信号) 董老师:13311365791(同微信号) 蔡老师:13910219990 咨询地点:北京中医药大学良乡校区中药学院C座中药学院办公室 报名缴费请有意报名的学员填写《报名申请表》(见附件),学员报名登记经审核后缴纳培训费,汇款成功即为报名成功。经审查合格后在开班前发《入学通知书》。(报名缴费成功不予退费) 汇款信息如下: 账户名称:北京中医药大学 开户行:中国银行北京房山支行 账号:335069045265 联行号:104100004843 请务必汇款附言: 例:某某+中医药馆领军人才高级研修班培训班学费!!!(如遇汇款留言有字数限制,请保留汇款凭证或汇款截图并与培训课程联系人联系,告知已交费。) 扫描二维码填写报名信息:




开课前一周通知上课内容,开课日请学员自行遵照通知到达指定学习地点报到。报到时交4张1寸彩色蓝底免冠照片(背面请写上姓名),身份证复印件。开课前3天,我们会给您发送开课通知。 如需学费发票请与联系人联系。 学员完成全部课程学习,经考核合格者,颁发北京中医药大学“中医药馆领军人才高级研修班”结业证书。
